Magistrale bereiding:
op maat gemaakte geneesmiddelen voor dieren

Alle bekende magistrale bereidingen beschikbaar

In de gebruikelijke samenstelling en presentatie

Overige bereidingen en toedieningsvormen op aanvraag

Laboratoriumpersoneel aan het werk in een moderne bereidingsruimte

Formulier ingevuld? Stuur het op naar info@dvbapotheek.nl

Vaak voorgeschreven bereidingen

Verschillende toedieningsvormen zoals capsules, zalven en druppels

Oogdruppels

Acetylcysteïne 100 mg/ml oogdruppels - 10 ml

Ciclosporine 20 mg/ml oogdruppels - 5 ml

Orale vloeistoffen

Amlodipine 1 mg/ml vloeibaar - 30 ml

Carprofen 4 mg/ml vloeibaar - 10 ml

Carprofen 4 mg/ml vloeibaar - 30 ml

Ciclosporine 40 mg/ml vloeibaar - 30 ml

Cisapride 1 mg/ml vloeibaar - 10 ml

Cisapride 1 mg/ml vloeibaar - 30 ml

Doxycycline 10 mg/ml vloeibaar - 10 ml

Doxycycline 10 mg/ml vloeibaar - 30 ml

Metoclopramide 0,5 mg/ml vloeibaar - 10 ml

Metoclopramide 0,5 mg/ml vloeibaar - 30 ml

Metoclopramide 0,5 mg/ml - cisapride 0,5 mg/ml vloeibaar - 30 ml

Prednisolon 5 mg/ml vloeibaar - 30 ml

Sucralfaat 250 mg/ml drank - 500 ml

TMPS 96 mg/ml vloeibaar - 10 ml

TMPS 96 mg/ml vloeibaar - 30 ml

Oorzalven en oordruppels

Neomycine - triamcinolon - nystatine oorzalf - 20 gr

Neomycine - triamcinolon oorzalf - 20 gr

Nystatine - triamcinolon oorzalf - 20 gr

Nystatine oorzalf - 20 gr

Triamcinolon oorzalf - 20 gr

Zure oordruppel met triamcinolon - 20 ml

Overig

Bacampicilline - 14 x 4,3 gram

Bacampicilline - 14 x 12,9 gram

Buprenorfine 0,3 mg/ml orale gel - 5 ml

Carbimazol 100 mg/ml injector - 5 x 1 ml

Cisapride 4 mg tabletten - 30 stuks

Gabapentine 35 mg capsules

Huidzalf tetracycline + zwavel + zinkoxidesmeersel (Mokzalf)

Huidzalf triamcinolon + neomycine (Mokzalf) - 150 gram

Pergolide 0,25 mg capsules - 100 stuks

Prednisolon 150 mg capsules - 100 stuks

Andere magistrale bereidingen

Capsules

Orale suspensie

Steriele oogdruppel

Steriele oogzalf

Oorzalf

Huidzalf

Oplossing voor injectie

Info

Magistrale bereiding

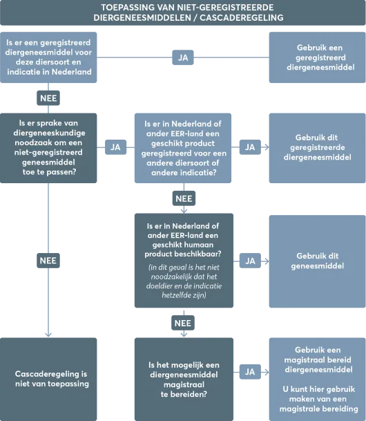
Het kan voorkomen dat u als dierenarts wilt uitwijken naar een behandeling waarvoor een diergeneesmiddel nodig is dat niet als zodanig is geregistreerd. Het kan ook zijn dat de beschikbare toedieningsvorm of concentratie niet toepasbaar is bij het doeldier in kwestie. Volgens de cascaderegeling (Diergeneesmiddelenverordening (EU) 2019/6 art. 112, 113, 114*) bent u onder bepaalde voorwaarden bevoegd om uit te wijken naar een ander geregistreerd diergeneesmiddel in Nederland of andere EU lidstaat. Als dit niet voorhanden is, kunt u kiezen voor een humaan product dat in Nederland of andere EU lidstaat is geregistreerd.

Apotheker roert in een roestvrijstalen pot tijdens medicijnbereiding

Deze geneesmiddelen zijn echter niet altijd (direct) beschikbaar. In dat geval kan het benodigde diergeneesmiddel ter hand gesteld worden via magistrale bereiding. Hiervoor dient sprake te zijn van diergeneeskundige noodzaak en er is een recept nodig, hierbij zijn minimaal de onderstaande aanvullende gegevens nodig:

  • Doeldier
  • De naam van de patiënt
  • De naam van de diereigenaar
  • De te leveren hoeveelheid
  • Naam en adres van de betreffende dierenarts
Stroomschema van de cascaderegeling voor gebruik van niet-geregistreerde diergeneesmiddelen Apotheker werkt in isolator met beschermende kleding in een steriele omgeving

Download en vul het formulier in op een desktop of laptop voor de beste ervaring.




* Nationale wetgeving mbt compounding producten verschillen per land. Aanvullende eisen op de Europese wetgeving kunnen van toepassing zijn. Controleer altijd welke nationale wetgeving van toepassing is alvorens compounding geneesmiddelen toe te passen.